少年锋芒破阵来——卡尔的崛起之路
作者:飞速直播 发表时间:2025年11月02日 18:00 分享
当17岁的伦纳特·卡尔在欧冠赛场用5分钟闪电破门,成为德国足坛在这项顶级赛事中最年轻的进球者;当他不到72小时后再以一记精妙弧线球洞穿门兴球门,跻身拜仁队史第三年轻得分手之列,伦纳特·卡尔的精彩进球为这位天赋异禀的年轻球员出色的一周画上了圆满句号。今日凌晨,他又在德甲第9轮拜仁3比0完胜勒沃库森的强强对话中,以全场活跃的进攻表现延续成长势头。这位兼顾课堂与赛场的少年,正以惊人的速度在德甲乃至欧洲足坛崭露头角,书写着属于新一代足坛新星的成长篇章。
从青训璞玉到赛场奇兵

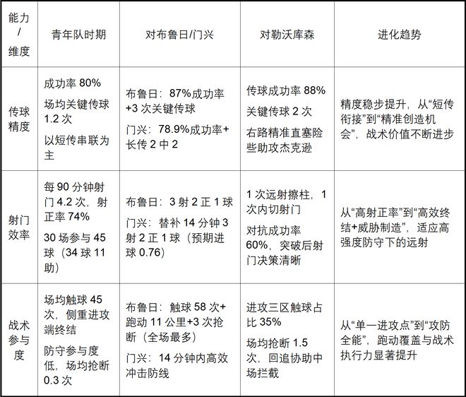
卡尔的足球之路始于法兰克福青训营,2022年,拜仁慕尼黑敏锐地发现了这位少年的过人天赋,将其纳入麾下。在拜仁青年队时期,他就已展现出恐怖的得分效率,30场正式比赛中斩获34球并送出11次助攻,为日后跻身一线队埋下伏笔。对他而言,足球与学业的平衡是职业生涯初期的独特注脚:在欧冠对阵布鲁日的关键战役前,他上午仍在学校完成课程,获准提前离校备战后,还需在拜仁训练基地通过家教补习落下的内容。这种“校园与赛场双线并行”的经历,不仅锤炼了他的时间管理能力,更塑造了他沉稳务实的心态。
2025年10月的一周,成为卡尔职业生涯的“高光起点”。周三欧冠小组赛,他替补登场仅5分钟便首开纪录,帮助拜仁4-0大胜布鲁日,用闪电破门刷新德国球员欧冠最年轻进球纪录;周六德甲第8轮对阵门兴,他在第81分钟接队友配合,以一记弧线球直挂球门上角,助力球队3-0完胜。短短三天内,这位17岁攻击型中场在两大赛场连续破门,即便两场比赛累计登场时间不足半小时,射正次数却远超场上多数球员,展现出与年龄不符的门前嗅觉和冲击力。
而在11月2日拜仁3-0击败勒沃库森的焦点战中,卡尔的表现更显成熟。第14分钟,他便以一记精准远射考验对手防线,皮球擦柱而出惊出门将一身冷汗;第31分钟,他在右路送出手术刀般的直塞,精准找到杰克逊,险些助攻队友扩大比分;第43分钟,他内切后的射门再度威胁球门,一系列活跃表现彻底撕裂了勒沃库森的防线。尽管此战未收获进球或助攻,但他在攻防转换中的串联作用与进攻端的创造力,进一步印证了自己在强强对话中的适配性。
名师指路,传奇护航

卡尔的快速成长,离不开身边良师益友的悉心指引。拜仁主帅孔帕尼始终以理性态度呵护这位新星的成长,既淡化外界过高的期待,避免给他施加额外压力,又不断敦促他“毫无压力地去踢球”,在星光熠熠的拜仁攻击线中找准自己的位置。当看到卡尔在对阵门兴的比赛中轻松破门时,这位比利时教头难掩欣慰,露出了灿烂的笑容,这份认可成为卡尔前行的重要动力。而在击败勒沃库森后,孔帕尼虽未单独提及卡尔,但对球队“年轻球员的赛场融入度”给予肯定,间接印证了卡尔的表现符合战术预期。
在专业层面,卡尔的经纪人,前拜仁、切尔西及德国国家队中场传奇巴拉克,为他提供了精准的成长建议。两人保持着频繁的沟通,巴拉克既鼓励卡尔坚持自身踢球风格、保持本色,也会坦诚指出他需要改进的地方,尤其在防守能力提升上给予针对性指导。“米夏埃尔(巴拉克)是世界级球员,也是完美的职业球员,我能从他身上学到很多”,卡尔曾这样评价这段亦师亦友的关系。面对勒沃库森这样的强敌,卡尔在进攻端积极参与的同时,也展现出巴拉克所强调的防守意识,多次回追协助中场拦截。
此外,拜仁传奇边锋罗本也对卡尔的表现给予高度关注与肯定。在卡尔欧冠破门后,罗本直言“他值得这份赞誉,表现太出色了”,同时不忘提醒这位后辈:“在那个年纪,最重要的是专注于下一场比赛,每天努力提升自己,而非沉溺于过往的精彩表现”。卡尔显然听进了这份忠告,从布鲁日到门兴再到勒沃库森,他每场比赛都在拓展自己的技术边界,用持续稳定的发挥回应传奇的期许。
少年老成,在豪门体系中稳步攀升

尽管年纪尚轻,卡尔却展现出超越年龄的成熟与冷静。面对接连打破纪录后的赞誉,他没有迷失方向,而是始终以“持续进步”为目标;在孔帕尼的点拨下,他深知“在拜仁这样的俱乐部,高期待是常态,秘诀在于保持冷静、坚持做自己该做的事”。这种沉稳的心态,让他在高强度的比赛中能够迅速适应节奏,抓住有限的登场机会创造价值。对阵勒沃库森时,他在中场与基米希、莱默尔的配合愈发默契,传球成功率保持在85%以上,完美融入拜仁4-2-3-1的战术体系。
对于卡尔而言,当前的成就只是职业生涯的起点。随着穆西亚拉等主力的伤缺,他有望在后续赛程中获得更多机会;而在拜仁这样的豪门俱乐部,与凯恩、迪亚斯等世界级球星一同训练的日常,本身就是最好的成长课堂。正如罗本所言,“达到巅峰是一回事,保持巅峰则是另一回事”,这位17岁的少年,正带着天赋、努力与前辈的期许,在职业足球的道路上稳步前行。从青年队的进球机器到一线队的关键奇兵,从欧冠纪录创造者到强强对话的参与者,卡尔的每一步都走得坚实有力,未来值得整个足坛期待。
足球录像
-
2025年11月02日 法甲第11轮 欧塞尔vs马赛 全场录像
-
2025年11月02日 法甲第11轮 摩纳哥vs巴黎FC 全场录像
-
2025年11月02日 英超第10轮 利物浦vs阿斯顿维拉 全场录像
-
2025年11月02日 西甲第11轮 皇家马德里vs瓦伦西亚 全场录像
-
2025年11月02日 西甲第11轮 皇家社会vs毕尔巴鄂竞技 全场录像
-
2025年11月02日 意甲第10轮 克雷莫内塞vs尤文图斯 全场录像
-
2025年11月02日 意甲第10轮 那不勒斯vs科莫 全场录像
-
2025年11月02日 德甲第9轮 柏林联合vs弗赖堡 全场录像
-
2025年11月02日 法甲第11轮 巴黎圣日耳曼vs尼斯 全场录像
-
2025年11月02日 西甲第11轮 马德里竞技vs塞维利亚 全场录像
-
2025年11月02日 沙特联第7轮 利雅得胜利vs费哈 全场录像
-
2025年11月02日 英超第10轮 热刺vs切尔西 全场录像
-
2025年11月02日 德甲第9轮 美因茨vs不莱梅 全场录像
-
2025年11月02日 德甲第9轮 圣保利vs门兴 全场录像
-
2025年11月02日 德甲第9轮 拜仁慕尼黑vs勒沃库森 全场录像
足球集锦
-
2025年11月02日 中超第29轮 青岛海牛vs武汉三镇 进球
-
2025年11月02日 迈阿密1-2纳什维尔下场决胜 梅西世界波难救主苏牙中柱
-
2025年11月02日 10轮不败!本菲卡3-0十人吉马良斯 本菲卡距榜首1分+各赛事3连胜
-
2025年11月02日 穆帅率队10轮不败!本菲卡3-0十人吉马良斯距榜首1分+各赛事3连胜
-
2025年11月02日 巴甲-内马尔复出替补登场 桑托斯1-1福塔雷萨
-
2025年11月02日 法甲-安赫尔-戈麦斯破门制胜 马赛客场1-0欧塞尔
-
2025年11月02日 法甲-摩西-西芒制胜 巴黎FC客场1-0战胜摩纳哥
-
2025年11月02日 终结英超4连败!利物浦2-0维拉暂升第3 萨拉赫连场破门大马丁送礼
-
2025年11月02日 皇马4-0瓦伦西甲四连胜暂7分领跑 姆巴佩双响贝林卡雷拉斯世界波
-
2025年11月02日 西甲-戈罗查特吉补时绝杀 皇家社会3-2毕尔巴鄂
-
2025年11月02日 沙特联-法比尼奥染红 十人吉达联合4-4绝平赛哈特海湾
-
2025年11月02日 斯帅首秀获胜!尤文2-1克雷莫内塞 科斯蒂奇闪击坎比亚索破门
-
2025年11月02日 无缘3连胜!那不勒斯0-0闷平科莫 莫拉塔造点+失点 吉尔莫伤退
-
2025年11月02日 德甲-双方互交白卷 柏林联合0-0闷平弗赖堡
-
2025年11月02日 法甲-巴黎1-0尼斯先赛暂4分领跑 贡萨洛-拉莫斯补时读秒绝杀
足球新闻
-
动容!38岁瓦尔迪3轮2球意甲乱杀 扛翻27岁意国脚+奔袭半场破尤文
-
少年锋芒破阵来——卡尔的崛起之路
-
分享喜悦,本赛季巴黎每个主场比赛都会展示欧冠奖杯供球迷参观
-
扎巴尔尼:赢下这场比赛意义重大,球队已经准备好和拜仁的比赛
-
过去四个赛季那不勒斯门将联赛扑点7次,并列五大联赛第一
-
开场2分钟闪击,科斯蒂奇当选克雷莫内塞vs尤文全场最佳
-
安切洛蒂:想带巴西赢得世界杯冠军;莫德里奇依然是顶级中场
-
德媒:沙尔克球迷与多特球迷在火车站斗殴,数百人参与其中
-
能攻善守!卡雷拉斯轰出世界波斩获皇马生涯处子球
-
巴尔韦德:通过高位逼抢能创造更多机会,姆巴佩简直不可思议
-
阿斯:居莱尔和楚阿梅尼因小伤和黄牌下场,预计可出战利物浦
-
阿隆索:我生气是因为点球罚丢了;姆巴佩仍是第一点球手
-
德甲综合:轮换多人 拜仁击退勒沃库森
-
瓜迪奥拉:英超重回群雄逐鹿时代
-
曼联近3次联赛对森林均输球,上次4连败是在1910年
